Amatör BP - sabit voltaj kaynağı.
IPN-DDS
- Sabit voltajın kaynağı.
- - voltmetre ampermetre
- DDS jeneratör 1Hz - 40MHz
Bu gelişme, düşük akım DC besleme voltajlarını, ölçüm imkanıyla ve ayarlanabilir akım korumalı (kısmen) beslemek için tasarlanmıştır.
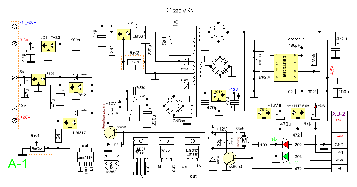
-Sabit voltajların varlığı + 3.3V, + 5V, + 12V
-ayarlanabilir + 1_ + 28V, -1_-28V.
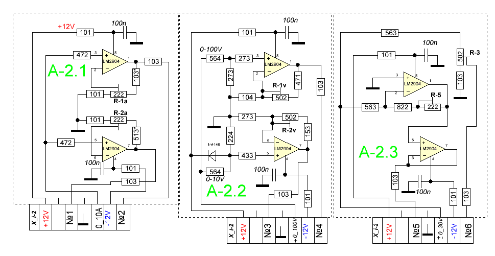
-1 - 100V arası çift aralıklı voltmetre
-230 voltmetre -30V ile + 30V arası ölçüm kabiliyetine sahiptir.
- 0,001 ila 10,00 A arası çift bantlı ampermetre
ayarlanabilir akım koruma eşiği, 0.1A
- BP radyatörünün soğutulması için termostat, hassasiyet 1 ° C
-tiltmetre, 0.00 ile 999.99Watt arasında değişmektedir.
- bağlı yükün iç direncinin OM cinsinden eşlenmesi.
- LCD arka ışık kontrolü, ayarlanabilir PWM MK çıkışı.
-DDS jeneratör, sinyal: sinüs - dikdörtgen.
- ayarlanabilir frekans, 1Hz adım: 1Hz - 40MHz.
- önceden ayarlanmış frekansın beş düğmesi.
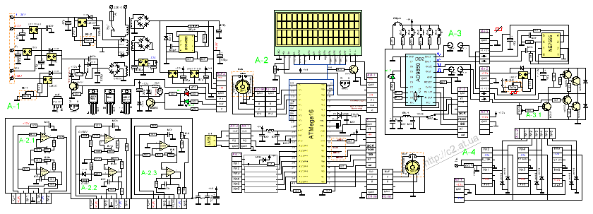
Ayrıntılı olarak şeması.
Şemaya göre, kontroller IPN-DDS'dir .
Blok için şeması.
![]() |
![]() |
| Şema A-1 | Ücret A-1 |
| Güç kaynağı | |
![]() |
![]() |
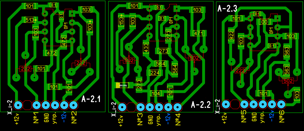
| Şema A-2 | Ücret A-2 |
| Mikrodenetleyici devresi ve kartı. | |
![]() |
![]() |
| Şema A-2x | Ücret A-2x |
| Ölçme kısmı, voltmetreler, ampermetreler. | |
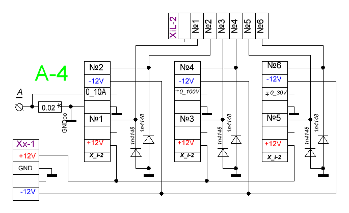
![]() |
![]() |
| Şema A-4 | Ücret A-4 |
| Anahtarlama, devrenin bir bölümünü ölçme. | |
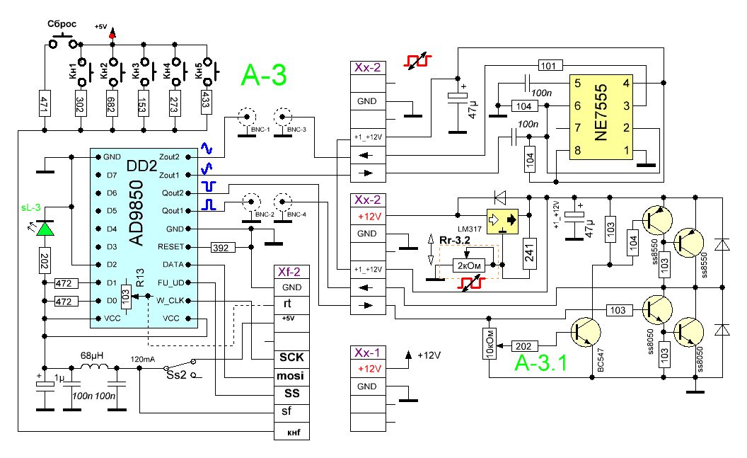
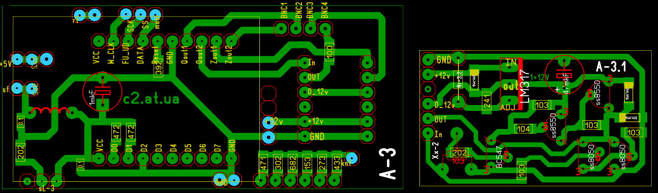
![]() |
![]() |
| Şema A-3 | Ücret A-3 |
| DDS jeneratör devre kartı ve devre kartı. | |
SİGORTA: program MK'nin 8 MHz'lik bir saat frekansında çalışması için yazılmıştır.
Ekranlı bir harici kuvars 8 MHz ile çalışmak için sigorta.

IPN-DDS'nin birkaç kısa videosu .
![]() voltmetre |
![]() ampermetre |
![]() Jeneratör seti |
|
![]() PWM - arka ışık |
![]() Örn. İçin ayarlanabilir süpürme jeneratörü . |
![]() Jeneratör röleyi çeker. |
Arşiv: şema, bellenim, basılı devre kartı.































.jpg)



