Voltmetre - Ampermetre, ATmega-8 - LCD.

Laboratuvar güç kaynağı için voltammetre, dört ölçüm kanalına sahiptir.
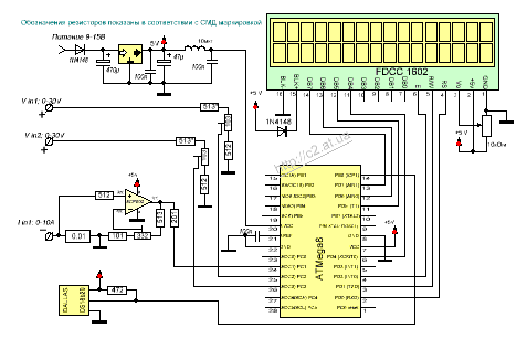
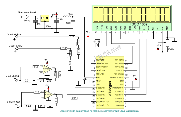
ve ayrıca makalede, çok kanallı ölçüm devresi, ATmeg8 LCD 16x2.
Şematik diyagram A, (arşivdeki A dosyaları ).
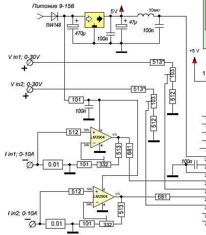
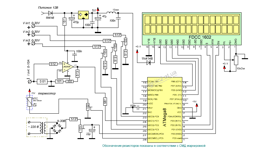
Geleneksel olarak basit olan bir voltmetre devresinin giriş ölçme kısmı iki dirençten oluşur.
Ampermetre devresinin ölçüm kısmı Barınakta monte edilmiştir, bu, kullanıcıya şöntlerini farklı bir direnç aralığında kullanma imkanı verir.
Devrede, bir işlemsel kuvvetlendirici olarak bir MSR602 yongası kullanılır, olası değişimi LM 2904 veya LM 358'dir, ardından OU güç kaynağı 12 volt'a bağlanmalıdır.

Dahili 4MHz jeneratöründen işe karşılık gelen SİGORTA, PonyProg'daki kurulum ekranı

Bu şema A'ya , birkaç firmware 30 V _10A yapılmıştır, sadece ekrandaki veri çıkışında farklılık gösterir.
İki voltmetre 0-30V, iki ampermetre 0-10A, Nezn. 0 sönmemiş.
(arşiv A’daki üretici yazılımı ).
İki voltmetre 0-30V, iki amper 0-10A, boşluksuz. 0.
(arşiv A’daki üretici yazılımı ).
İki voltmetre 0-30V, iki amper 0-10A, sadece ekrandaki veri çıkışında farklılık gösterir.
(arşiv A’daki üretici yazılımı ).
Üç voltmetre 0-30V, 0-10A ampermetre.
(arşiv A’daki üretici yazılımı ).
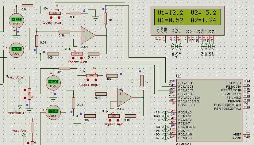
Farklı göstergelerle planın çalışması.

Programın çalışmasını görüntüleyin ve ürün yazılımı Proteus'ta olabilir.

Proteus'ta test devresi ve bellenim
Projenin tüm arşivi A : Şema - A, firmware, Proteus İndir
Ayrıca, aynı şemaya göre, altı kanallı bir gösterge yapılır (şema B'nin bir çeşidi ).
Seçenek üç voltmetre 0-30V, ampermetre 0-10A, genişlik 00.00. ( B arşivinde üretici yazılımı )

Altı kanallı sayaç . ( B arşivinde donanım yazılımı 6/1 )

Функциональность устройства: три вольтметра 0 - 30V, амперметр 0 -10А, разрядность измерений 0,0 - 00,0, плюс отображение сетевого напряжения и показания температуры, да в общем по второму фото и так все понятно, что тут к чему.
Естественно еще немало вариантов измерений, в разных комбинациях тут целая куча… (ведь тут на форумах когда схема 2 в 1 , пользователи долго идут к одному мнению «где должна стоять точка» , а тут в три раза больше вариантов :)).
Принципиальная схема. (вариант В)
Измерительная часть схемы вольтметра, традиционно проста, состоит из двух сопротивлений .
Измерительная часть схемы амперметра , сделана по распространенной и зарекомендовавшей себя схемотехнике на операционном усилителе (ОУ), это дает пользователю возможность использовать свои шунты с различным диапазоном сопротивлений.
Канал для измерения °C , тут еще можно подумать над вариантами этой схемы, шаг измерения по данной схеме 1°C.
Измерительная схема сетевого напряжения, сделана через небольшой сетевой трансформаторик ( использовал от БП антенного усилителя телевизионной антенны), показания сетевого напряжения довольно точны (проверялось с помощью ЛАТРа в диапазоне 170 – 250V, сравнивалось с показаниями китайского мультиметра М92А , соответствует 1 : 1).
К трансформаторику, ничего больше не подключаем, чтобы сторонняя нагрузка не вносила искажения в показания вольтметра.
FUSE также настраиваем на работу от внутреннего генератора 4MHz .
Фото эксплуатации, встроенного измерителя – показометра 6 в 1 в системный блок компьютера, так как, с лабораторным блоком питания как говорится «не скоро дело делается…» измеритель 6 в 1 уже «обкатан» в системном блоке.
К данной схеме В сделаны прошивки 30V_10А , находятся в архиве.
А также можно посмотреть работу схемы и прошивок в proteusе.
Архив проекта (вариант В) : схема, прошивки, proteus.
Схема вариант С измерителя,

добавлен термометр на датчике DS18B20 с точностью измерения 0.1°C.
К схеме в архиве «C_AVV» два вида прошивок, выбирайте какой вам фейс больше нравится.

FUSE также от внутреннего генератора 4MHz .
В архиве «C_AVV» (вариант схемы С) прошивки с использованием температурного датчика DS18B20.
При всем этом разнообразии схем, любые из данных прошивок могут использоваться в каждой схеме, все сконфигурировано на одинаковые порты.














.jpg)
.jpg)




