| www.elfly.pl | ||
Ostatnio dodane / last added |
||
![]() |
![]() |
![]() |
| Tachometr / Tachometer | Regulator modelarski / RC ESC | PDIP multimeter version |
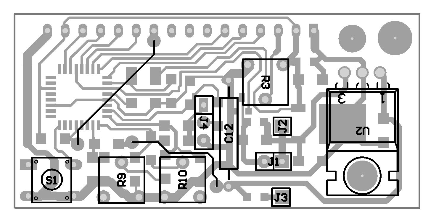
| Element | Value/Type | Case | Remars |
| R1 | 100k | 1206 | |
| R2 | 100k | 1206 | |
| R3 | 10k | Potentiometer | |
| R4 | 30k | 1206 | |
| R5 | 10k | 1206 | |
| R6 | 10k | 1206 | |
| R7 | 7k5 | 1206 | |
| R8 | 7k5 | 1206 | |
| R9 | 500R | Potentiometer | |
| R10 | 500R | Potentiometer | |
| R11 | 5k1 | 1206 | |
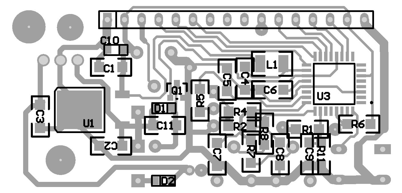
| C1 | 100n | 1206 | |
| C2 | 100n | 1206 | |
| C3 | 100n | 1206 | |
| C4 | 100n | 1206 | Do Not Assemble |
| C5 | 100n | 1206 | Do Not Assemble |
| C6 | 100n | 1206 | Do Not Assemble |
| C7 | 100n | 1206 | Do Not Assemble |
| C8 | 100n | 1206 | Do Not Assemble |
| C9 | 100n | 1206 | Do Not Assemble |
| C10 | 22u/6V | SMD A | |
| C11 | 10n | 1206 | Optional element - protect Q1 against voltage peek after switch off fan. Most of the computer type fans which I tested didn't produce voltage peeks dangerous for Q1 |
| C12 | 10u/50V | ||
| L1 | 47u | 1210 | Do Not Assemble - cross PCB pads |
| D1 | DIODE | SMD A | Optional element - protect Q1 against voltage peek after switch off fan. Most of the computer type fans which I tested didn't produce voltage peeks dangerous for Q1 |
| D2 | DIODE | SMD A | e.g. SK310A |
| U1 | 7805 | TO-252 | Voltage regulator +5V, e.g. LM7805 |
| U2 | 7812 | TO220 | Voltage regulator +12V, e.g. LM7812 |
| U3 | ATMEGA8 | TQFP32 | |
| LCD | GOLDPIN | 1x16 | |
| J1 | GOLDPIN | 1x2 | FAN_CON - fan connector |
| J2 | GOLDPIN | 1x1 | +12V_CON - optional +12V supply connector |
| J3 | GOLDPIN | 1x1 | +35V_CON - main supply connector |
| J4 | GOLDPIN | 1x3 | ground and measured signals |
| S1 | SWITCH | ||
| Q1 | MOSFET N | SOT-23 | e.g. BSS-138 (fan current lees than 200mA) |
| LCD Pin number | LCD signal | µC signal/Pin | Prog signal |
| 1 | GND | GND | GND |
| 2 | VCC | VCC | VCC |
| 4 | RS | SCK / PB.5 | SCK |
| 5 | RW | MISO / PB.4 | MISO |
| 6 | EN | MOSI / PB.3 | MOSI |
| 10 | D3 | RESET | RESET |

| ELEMENT | ACTION |
| S1 | reset/setup connector During normal work pushing S1 button cancel amount of displayed charge. In versions without charge displaying, pushing this button doesn't make any reaction. To enter setup push and hold S1 button, then power on multimeter. When "www.elfly.pl" appear on LCD, you are in setup mode. First parameter to adjust is ATMega8 voltage reference. Reference voltage inaccurracy is the main measurement error factor in previous multimeter code versions, because Vref vary from chip to chip in quite wide range . You can measure reference voltage between multimeter ground and µC pin no. 20. Measured value you should write down in setup. If you don't write anything, it will be assumed, that Vref=2.56V (due to datasheet). After Vref setup, button must not be pressed for about 5 seconds. The next parameter to set up is shunt resistor value. If the resistor value is known, repeat button pushing until correct value reached. If resistor value is unknown (e.g. self made resistor), short PSU output by ammeter, set some current by PSU current limit regulator and then, push button, lead to equal current indication on ammeter and multimeter. After shunt resistor value setup, button must not be pressed for about 5 seconds. The next parameter to set up is fan switch-on power threshold. It is the real power loosed on output transistor (transistors), because multimeter has information on voltage drop on transistor and driving current. To avoid instability switch-off threshold is automatically set to 20% less than switch-on one. |
| R9 | Fine voltage circuit regulation potentiometer. To reduce ADC conversion errors like un-linearity, gain factor etc. measuring range is divided into two sub-ranges 0-10V and 10-30V (switch threshold can be between 7-13V depend on sourcing current and elements tolerance). To regulate fine sub-range connect voltmeter to PSU output, set up voltage at about 9V and turn R9 until voltmeter and multimeter indications are equal. |
| R10 | Coarse voltage circuit regulation potentiometer. There is over-sampling applied in multimeter software, so measuring resolution is the same in fine and coarse circuit and is 10mV. Because of the reason described above multimeter has two measuring circuits. To regulate coarse sub-range connect voltmeter to PSU output, set up voltage at about 19V and turn R10 until voltmeter and multimeter indication are equal. (If you posses 4.5 digit voltmeter, you could regulate at voltage 30V) |
| R3 | LCD contrast potentiometer. Turn that potentiometer first, if nothing is visible on LCD. |
| J1 | Fan
connector. Pin no. 1: Fan "+" Pin no. 2: Fan "-" |
| J2 | +12V If +12V DC is available in your PSU, connect it to that pin. In that case you shouldn't assemble +12V voltage regulator U2 on PCB. That solution is convenient for multimeter, because eliminates U2 heating and permit to connect fan and LCD with higher current consumption. If you haven't got +12V DC in your PSU, left that pin unconnected. |
| J3 | +35V Rectifier bridge voltage. See U2 element you used data sheet to know about maximum voltage it can work properly. On the other hand the minimum voltage on that pin mustn't drop bellow c.a. 9V, or 6.5V if low drop type U2 and U3 voltage regulators were used. That pin should be connected even if +12V DC is connected to J2 pin. Voltage from that pin deliver information for fan switching. |
| J4 | Measuring signal connector. Multimeter is suitable for voltage and current measurement in PSU, where current sense shunt resistor is connected in series with load and is in negative rail. Pin no.1: voltage measurement U - connect to "+" PSU output, best directly to output terminal; Pin no.2: current measurement I - connect to "-" PSU output, best directly to output terminal; Pin no.3: ground - connect to shunt resistor terminal opposite to that connected to "-" PSU output. |
| LCD | LCD connector. Multimeter works properly with LCD's 1x16 logical controlled as 2x8 (most of LCD's available on the market). Because of linear voltage regulators used in multimeter, sourcing current is limited. Main current consumption elements are fan and LCD backlight, so: - use LCD with LED backlight (typically current consumption is less than 15mA); - use low speed, low current fan. Additional advantage of that solution will be silence. |
Front panel design
is HERE
Panel is suitable for Z-17 case
![]() |
LCD 1x16 | HEX |
![]() |
LCD 2x16 | HEX |
![]() |
LCD 2x16 Load resistance displaying |
HEX |
![]() |
LCD 2x16 Capacity in mAh passed to load displaying |
HEX |
![]() |
LCD 2x16 Load resistance and capacity in mAh passed to load displaying |
HEX |
I use MULTIMETER version with measurement of the amount of electric charge sourced from PSU to charge my RC Li-Pol cells. That PSU is very convenient for that purpose, because constant-current, constant-voltage (CC-CV) charging is easy to achive. Charged capacitance indicator give possibility to estimate cells condition and level of discharge after cells use.