Zdroj G400 -
Multimetr -
Regulace ventilátoru -
Fotografie
Delší dobu jsem potřeboval nějaký zdroj, sice mám v dílně KAZ 2 (40V/2A), ale občas je potřeba další zdroj a hlavně se mi hodilo něco přenosnějšího a výkonnějšího.
Po menším pátrání jsem narazil na nespočetněkrát ověřenou konstrukci zdroje G400 z ELEKTROinzertu 6-7/96.
Zdroj jsem trochu poupravil podle sebe, ale základní zapojení a funkce zůstaly nezměněné.
Jako zobrazovač padla volba na mikroprocesorem řízený multimetr dle elfly.pl, který obsahuje voltmetr, ampérmetr a dopočítá si i odpor zátěže.
To vše pěkně přehledně na jednom podsvíceném displeji.
Funkce:
Jak jsem již psal zdroj je po stránce zapojení prakticky identický jako
Zdroj G400 - ELEKTROinzert 6-7/96. Proto se s podrobným popisem nebudu zabývat, ten je v
původním návodu:
Fiala Milan naskenovanl originál článek s popisem, DPS, nastavením aj... v JPG:
Zdroj G400 str.4 +
Zdroj G400 str.5
nebo v PDF:
Zdroj G400.
Byl jsem upozorněn na chybu v zapojení. Jelikož v původním návodu je špatně překreslené schéma (DPS by měla sedět), ze kterého takřka všichni vycházeli a kopírovali jej.
Více prozatím v tomto vlákně Potrebné úpravy zdroja G400 podľa Dolfiho
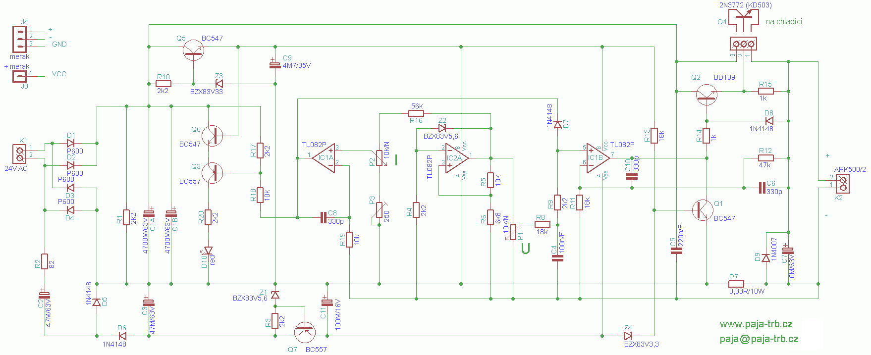
Zdroj jsem si ale upravil podle sebe, hlavně jsem navrhl novou DPS, kde je usměrňovač složen ze starších diod KY718, výkonný odpor R7 jsem použil 2x paralelně 10W (i tak dost topí)
a upravil jeho hodnotu na výsledných 0,34ohm. Zvětšil jsem filtrační kapacitu C1. Do zapojení jsem přidal konektory pro připojení měřáku a pady konektorů PSH02-03P
pro možnost připojení potenciometrů kablíkem. Dále jsem použil jako koncové tranzistory 2N3772 (nebo KD503) - 2 kusy paralelně
s odporem v emitoru 0R1/2W.
Z mého zdroje jsem vymáčkl (trafo 24V/250VA) na výstupu bez zátěže 30V a se zátěží proud max. 5,7A (ovšem za cenu poklesu napětí na 23V).
Při stavbě zdroje se u Tomáše A. vyskytl problém s výstupním napětím maximálně 24V. Nakonec mu pomohlo výměnit TL082, poté již zdroj běhal na max. 30V.
Konstrukce:
Pár součástek jsem sice použil SMD, ale to by neměl být pro zručného konstruktéra problém. Na DPS je na proudově namáhaných cestách použito hodně mědi i
kvůli lepšímu odvodu tepla z diod a odporu.
Pro přesnější nastavení napětí jsem do série s P1 přidal další potenciometr 1k/N (jezdec+kraj na P1, druhý kraj na mínus) -
část schématu se zapojením potenciometrů
Odpor R7 jsem složil ze dvou 10W kusů paralelně, ale je možno dát i dva 5W do série (na DPS jsou na to plošky). Doporučuji ale nešetřit (na těch bílejch šmejdech) a pořídit něco kvalitnějšího.
Konstrukční provedení by mělo být patrné z fotek, pro zběhlého bastlíře žádný problém.
Usměrňovací diody je dobré přidělat na chladič (mnou použitý je trochu předimenzovaný -> netrpí však kondenzátory teplem).
Nakonec jsem navrhl identickou DPS i pro běžně dostupné diody P600M.
Zdroj jsem nainstaloval do plechové krabice 30x20x15cm. Ta je ve finále stříknutá nabílo a přední panel je vytvořen potištěným samolepícím papírem a
navíc je přelepený průhlednou fólií pro větší odolnost.
Výstupní svorky jsou klasické šroubovací pro připojení větších výkonů, jinak k nim jsou paralelně zapojeny repro svorky pro připojení testovacích hrotů měřáku nebo
nějakých menších proudů (není to sice moc běžné, ale celkem praktické). A do třetice slouží pro výstup i napájecí konektor, hlavně pro připojení vrtačky.
Ten je ovšem uchycený v kousku kuprexitu, aby se nespojila kostra krabice (PE) s výstupem (Gnd) reg. zdroje.
Chladič jsem použil "co-dům-dal"
(je to madlo z nákladního výtahu), v něm jsou uchyceny tranzistory Q4, bimetalový termostat (na 80°C) jako ochrana při selnáhí chlazení -
rozepne přívodní fázi. Na chladiči je přidělaný i termistor sledující jeho teplotu - podle níž ovládá ventilátor.
Chladič jsem vodivě spojil s tranzistory Q4, proto bylo nutné odizolovat jej od plechové krabice.
Zdroj je samozřejmně jištěný trubičkovou pojistkou, která je ukryta v síťové zásuvce do panelu (v zadní části pod chladičem).
Spotřeba:
Transformátor 24V / 250VA
trafo (AC) výstup (DC) proud
26,8V 30,2V 0A
26,2V 27,3V 3,5A
25,9V 25,8V 5,2A
25,9V 23V 5,7A (proudové omezení)
Schéma zapojení zdroje (mimo usměrňovacích diod jsou obě verze totožné)

Zde je návrh plošného spoje s KY718 o rozměrech 132 x 71 mm.

Zde je návrh plošného spoje s P600 o rozměrech 120 x 71 mm.

Seznam použitých součástek :
R1 - 2k2/2W
R2 - 82
R3,9,10,17- 2k2
R4,R20 - 2k2 SMD vel. 1206
R5 - 10k SMD vel. 1206
R6 - 6k8 SMD vel. 1206
R7 - 0R34/10W (2x 0R68/10W paralelně) - raději AX25WR-0R33 - TME
R8,11,13 - 18k
R12 - 47k
R14,R15 - 1k
R16 - 56k SMD vel. 1206
R18,R19 - 10k
P1,P2 - 10k/N potenciometr - lineární (případně ještě 1k/N na jemné ladění napětí)
P3 - 250 (PT10V) - trimr-naležato
C1A,B - 4700M/63V (RM 12,5mm - rozteč noh)
C2,C3 - 47M/63V
C4 - 100n/F fóliový
C5 - 220n/F fóliový
C6,8,10 - 330p SMD vel. 1206
C7 - 10M/63V
C9 - 4M7/35V
C11 - 100M/16V
Z1,Z2 - BZX83V5,6 5V6/0,5W
Z3 - BZX83V33 33V/0,5W
Z4 - BZX83V3,3 3V3/0,5W
D1-D4 - KY718 (Tesla kovové na 20A) nebo dle výběru DPS - 4x P600M
D5-D8 - 1N4148
D9 - 1N4007
D10 - LED 5mm červená
Q1,Q5,Q6 - BC547
Q2 - BD139
Q3,Q7 - BC557
Q4 - 2N3772 (KD503, aj.) + svorkovnice ARK500/3
IC1,IC2 - TL082 (BCP) (+ patice 8pin)
svorkovnice - ARK 500/2 2x + ARK 500/3 (pro tranzistor Q4)
drátová propojka (most) - kousek drátku
lámací řadová lišta S1G1+S1G3 nebo S1G5 s vynechaným pinem, pro připojení měřáku dle elfly.pl
v případě neosazení potenciometrů a LED přímo na DPS ještě 2x PSH02-03P a PSH02-02P pro připojení přes kablíky.
Pro zobrazení napětí a proudu jsem použil zapojení multimetru ze stránek
elfly.pl, konkrétně SMD verzi ATmega8:
MULTIMETER FOR POWER SUPPLY UNIT
Nebo český překlad z HW.cz :
Multimetr pro napájecí zdroje - SMD verze
DPS jsem překreslil do Eagle a drobně upravil (vynechal jsem L1) a trochu upravil rozmístění svorek pro připojení napájení.
Přidal jsem taky odpor R12, který omezuje proud podsvícení displeje (mnou použitých 15R je asi tak maximální hodnota, kdy podsvícení ještě plní svou funkci). Jinak by mělo vše sedět.
Na chladiči IO2 doporučuju nešetřit, protože na vstup 7812 jde přes 30V, takže rozdíl se musí protopit na chladiči.
Po delším hledání jsem narazil na pěkný kousek chladiče RAD-A4463/35, který jsem rozříznul napůl (vyříznout okénko na nožky), vyvrtal díru a umístil na DPS.
Přímo na displeji je třeba udělat drátovou propojku mezi piny 1+5 (spojení je až tam z důvodu možnosti naprogramování přes konektor pro připojení displeje).
Ve schématu jsou označeny kondenzátory -100n, které se nemají dle autora osazovat. Ovšem při stavbě jednoho kusu se vyskytl problém s kmitáním a špatným měřením nad 12V, což vyřešilo osazení kondenzátoru C6 na AREF proceosru.
Při oživování měřáku je potřeba dostat se stiskem tlačítka do menu nastavení, ovšem málokde je uvedeno že je potřeba držet stisknuté tlačítko a teprve potom zapnout napájení měřáku -
po chvilce se pustí a nastaví se jednotlivé parametry.
Já jsem použil dvouřádkový displej a program: TQFP_2x16_RES (LCD 2x16 + odpor zátěže).
Odpor zátěže si procesor dopočítává sám a slouží spíš jen jako doplňující údaj.
Multimetr sice dokáže sám spínat ventilátor, ale jednak jsem nebyl spokojen s mezemi spínání (při max. výkonech vypínal) a další důvod byl nezatěžovat zbytečně chladič a 7812, proto jej nakonec nevyužívám.
Schéma zapojení multimetru zdroje

Zde je návrh plošného spoje o rozměrech 60 x 31 mm.
Seznam použitých součástek :
součástky označené ve schématu -před hodnotou se neosazují
C1-C4 - 100n SMD vel. 1206
C10 - 22M/10V SMD B - tantal
C11 - 10n SMD vel. 1206
C12 - 10M/50V
D1 - 1N4148 SMD SOD-80
D2 - SK310A SMD DO214
DIS1 - LCM1602DSL (nebo DEM16216SYH-LY - propojit J2, J4, J7, rozpojit J3, J5)
IO1 - ATMEGA8-16AU
IO2 - 7812 + chladič !!! (např. RAD-A4463/35)
IO3 - 7805 SMD D2PAK
Q1 - BSS138 SMD SOT23
R1,R2 - 100k SMD vel. 1206
R3 - 10k trimr PT6V (ležatý) (CA6V-10k)
R4 - 30k SMD vel. 1206
R5,R6 - 10k SMD vel. 1206
R7,R8 - 7k5 SMD vel. 1206
R9,10 - 500 trimr PT6V (ležatý) (CA6V-500)
R11 - 5k1 SMD vel. 1206
R12 - 15R SMD vel. 1206 (nebo menší 12R aj. - potom ale poroste proud na podsvícení LCD)
S1 - P-B1720
lámací řadová lišta S1G3 a S1G4
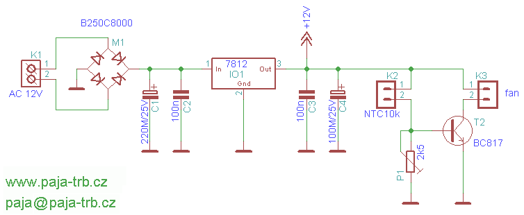
Na hlavním chladiči je přidělán i termistor (NTC 10k), který zahřátím chladiče sníží svůj odpor a tím dojde k sepnutí ventilátoru ochlazující chladič a hlavně tranzistory Q4.
Zapojení je triviální, usměrnění, filtrace a stabilizace na 12V. Trimrem se nastaví kdy se začne ventilátor roztáčet (nejdřív začne trochu pískat).
DPS je menších rozměrů a dala by se klidně přidělat na bok ventilátoru.
Schéma zapojení regulace ventilátor dle teploty chladiče

Zde je návrh plošného spoje o rozměrech 24 x 50 mm.
Seznam použitých součástek :
C1 - 220M/25V
C2,C3 - 100n SMD vel. 1206
C4 - 100M/25V
IO1 - 7812 + chladič
M1 - B250C1000SMD
P1 - 2k5 trimr PT6V (ležatý)
termistor NTC10k
T2 - BC817
K1 - ARK500/2
K2,K3 - PSH02-02
Ventilátor 12V, průměr 80mm + ochranná mřížka


PaJa
© PaJa-trb 2011-2019
E-mail