Daha önce, araç akü şarj cihazı şemalarını yayınladık.
Bugün, yaygın olarak kullanılan özel MS TL494'ü kullanarak birkaç şemayı ele alacağız.
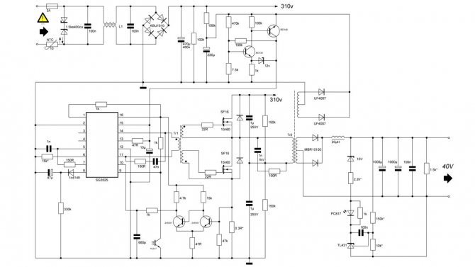
Aşağıda tartışılan şarj cihazı, şarjın sonunda bağlantısının kesilmesini sağlamak için akü üzerinde ulaşılan voltajı izlemek için bir ünite ile bir anahtar akım regülatörünün devresine göre monte edilir.
Anahtar transistörünü kontrol etmek için bir TL494 yongası (KIA494, KA7500B, K1114UE4) kullanılır. Genellikle bilgisayar PSU'larında bulunabilir. Cihaz, 1 ... 6 A (10A maks.) ve çıkış voltajı 2 ... 20 C.
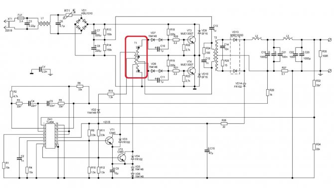
VT1 anahtar transistörü, VD5 diyot ve VD1 - VD4 güç diyotlarının mika pedler aracılığıyla ortak bir 200 m radyatöre takılması gerekir. 400 cm2'dir. Devredeki en önemli unsur L1 gaz kelebeği. Devrenin verimliliği, üretiminin kalitesine bağlıdır.

Çalışma sürecinde manyetik çekirdek, doygunluk nedeniyle doğru akımla mıknatıslandığından, endüktansı büyük ölçüde akan akıma bağlıdır. Mıknatıslanmanın endüktans üzerindeki etkisini azaltmak için, doygunluğu ferritlere göre önemli ölçüde daha yüksek manyetik alanlarda meydana gelen düşük manyetik geçirgenliğe sahip alsifer manyetik çekirdeklerin kullanılması tercih edilir.
Çekirdek olarak 3USCT TV'lerin veya benzerlerinin güç kaynağından bir darbe transformatörü kullanılabilir. Manyetik çekirdeğin yaklaşık 0,2 ... Yüksek akımlarda doygunluğu önlemek için 1,0 mm. Dönüş sayısı, belirli manyetik çekirdeğe bağlıdır ve 15 ... 100 tur 2,2 mm PV-0 teli. Dönüş sayısı fazlaysa, devre nominal yük modunda çalışırken yumuşak bir ıslık sesi duyulacaktır. Kural olarak, ıslık sesi yalnızca orta akımlarda meydana gelir ve ağır yük altında, çekirdeğin manyetizasyonu nedeniyle gaz kelebeğinin endüktansı azalır ve ıslık sesi durur. Islık sesi düşük akımlarda durursa ve çıkış transistörü yük akımında daha fazla artışla aniden ısınmaya başlarsa, bu, manyetik çekirdeğin çekirdeğinin alanının seçilen lazer frekansında çalışmak için yeterli olmadığı anlamına gelir - bir direnç R4 veya bir kapasitör C3 seçerek çipin frekansını artırmak veya daha büyük boyutta bir jikle takmak gerekir.
Devrede bir p-n-p güç transistörünün yokluğunda, aşağıdaki şekilde gösterildiği gibi yüksek güçlü n-p-n transistörleri kullanılabilir.

En az 5A ve 1 KBPC10 V olarak derecelendirilmiş mevcut herhangi bir Schottky bariyer diyotu, L50 bobininin önünde VD10 diyot olarak kullanılabilir. Devredeki şöntün direncinin gerekli olana ayarlanması arzu edilir. Çıkış akımı ayar aralığı, çipin pim devresindeki (3506) dirençlerin oranına bağlıdır.
Şarj Devresinin Yapılandırılması
Değişken akım regülasyonlu direnç motorunun alt konumunda, çipin pim 15'indeki voltaj, maksimum akım içinden geçtiğinde şönt üzerindeki voltajla çakışmalıdır. Değişken akım regülasyon direnci R3, herhangi bir nominal dirençle kurulabilir, ancak çipin pim 2'inde gerekli voltajı elde etmek için bitişik bir sabit direnç R15'nin seçilmesi gerekecektir.
R9 Değişken Çıkış Voltajı Regülasyon Direnci ayrıca 2 'lik geniş bir nominal direnç aralığına sahip olabilir... 100 kΩ'dur.
Direnç R10'un direnci seçilerek, çıkış voltajının üst sınırı ayarlanır. Alt sınır, R6 ve R7 dirençlerinin oranı ile belirlenir, ancak 1 V'tan daha düşük ayarlanması istenmez.
Şarj cihazının kurulumu


Çip, 45 x 40 mm'lik küçük bir devre kartına monte edilmiştir, devre elemanlarının geri kalanı cihazın tabanına ve soğutucuya monte edilmiştir. PCB bağlantısının bağlantı şeması sağdaki şekilde gösterilmiştir. Devre, geri sarılmış bir TS180 güç transformatörü kullandı, ancak gerekli çıkış voltajlarının ve akımının değerine bağlı olarak, transformatörün gücü değiştirilebilir. 15V'luk bir çıkış voltajı ve 6A'lık bir akım yeterliyse, 100W'lık bir güç transformatörü yeterli olacaktır. Radyatör alanı da 100'e düşürülebilir. 200 cm2'dir.


Bu şarj cihazı, ayarlanabilir çıkış akımı sınırlamasına sahip bir laboratuvar güç kaynağı olarak da kullanılabilir. Elemanlar iyi çalışır durumdaysa, devre hemen çalışmaya başlar.
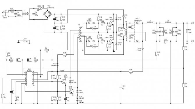
Şönt voltaj normalizasyonu ile ms TL494'te bellek şeması
Aşağıda, büyük karmaşıklığına rağmen, şöntün voltajını normalleştirmek için bir op-amp kullanımı sayesinde kurulumu daha kolay olan araç akü şarj devresinin bir çeşidi bulunmaktadır.


Bu devrede, 13,0 dirence sahip hemen hemen her tel direnç ... 01.0 ohm ve 1 ... 1 watt. Yükteki akımın normal regülasyonu için gereken voltaj 5 ... DA0 yongasının pim 0'indeki 6,1 V, R1 ve R9 dirençlerinin direnç oranı ile elde edilir. R11 ve R11 dirençlerinin dirençleri aynı olmalı ve 12,0 ... 5 kΩ'dur. R100 direncinin direnci aşağıdaki formülle hesaplanır: R9 (Ohm) = 9.0 * I çıkış .max (A) * R1 (Ohm) / I çıkış .max (A) * R11 (Ohm). Değişken direnç R13, 2 ... 1 kΩ'dur. R100'yi seçtikten sonra, aşağıdaki formülle belirlenen direnç R2 direncinin gerekli direnç değeri hesaplanır: R4 (kOhm) = R4 (kOhm) * (2 V - 5.0 * I çıkış .max (A)) / 1.0 * I çıkış. maks (A). R1 değişken direnç, 14 yıllık bir dirençle de uygun olabilir... 1 kΩ'dur. Direnç R100'in direnci, çıkış voltajı regülasyonunun üst sınırını belirler. Bu direncin nominal değeri, direnç motorundaki maksimum çıkış voltajında, devreye göre daha düşük konumda voltaj 15.5V olacak şekilde olmalıdır. Şekil, maksimum 00 A çıkış akımı ve maksimum 6 V voltaj değerlerini göstermektedir, ancak bu parametrelerin sınır değerleri yukarıdaki formüllere göre kolayca yeniden hesaplanabilir.
Tasarım & Kurulum


Yapısal olarak, devrenin ana kısmı 45 x 58 mm boyutunda bir baskılı devre kartı üzerinde yapılır. Diğer elemanlar: güç trafosu, VD2 diyot köprüsü, VT1 transistör, VD5 diyot, DR1 bobini, C2, C7 elektrolitik kapasitörler, değişken dirençler ve sigortalar, şarj kutusuna hacimsel montaj ile yerleştirilir. Bu yaklaşım, şemada farklı boyutlardaki elemanların kullanılmasını mümkün kıldı ve tasarımın çoğaltılması ihtiyacından kaynaklandı.


Eleman tabanı için gereksinimler yukarıda açıklanmıştır. Düzgün bir şekilde monte edilmiş bir devre hemen çalışmaya başlar ve pratik olarak ayar gerektirmez.
Bu devre, öncekiler gibi, sadece bir şarj cihazı olarak değil, aynı zamanda ayarlanabilir çıkış akımı sınırlamasına sahip bir laboratuvar güç kaynağı olarak da kullanılabilir.
Yazar: Kravtsov V. (site:Günlük yaşamda otomasyon)
Etiketler: [ araba, şarj cihazı ]
ARKADAŞLARINIZLA PAYLAŞIN
Akım dengeleyici olarak TL494
İmzanıza göre, hatamı ve sizinkini buldum, 15'im var, pim yanlış seyreltildi ve çip üzerinde ortak bir araziniz var.
Tüm önerileri yaptı, dmitry287 ve Gray Wolf:
Gri Kurt'tan yeni şemanın bulunduğu arşivde:
Not: Bir sayı ile daha basit. Ve işte ekstra bir jumper, yanlış bir konum.
En son demxp tarafından Tue Aug 07, 2012 11:26:39 tarihinde düzenlendi, toplamda 1 defa düzenlendi.
________________________________________
JLCPCB, bir prototip PCB için sadece 2 dolar! Herhangi bir renk!
Kaydolun ve her biri 5$'lık iki kupon alın:https://jlcpcb.com/cwc
__________________
PCB Montajı 30 $ 'dan başlayan fiyatlarla + Dünya Çapında ÜCRETSİZ Nakliye + Şablon
Şimdi "birincil" olacak elektronik transformatörü söktüm. Çıkış sargısı, 9,10 mm çapında 0 tur 6 tele sahiptir. Çıkışta, 12V 21W ampulün yükü altında yaklaşık 8 volt vardı. Söylendiği gibi, volt başına bir dönüş hakkında. Çinli kardeşlerin söz verdiği gibi 12 yerine.
40 tur 1 mm telin de bu kadar akım vereceğini düşünüyorum. Bir yerden bir tel almalısın.
ve Analog Devices, herkesi 27/04/2021 tarihinde Analog Devices'ın galvanik izolasyon çözümleriyle ilgili bir web seminerine katılmaya davet ediyor. Web semineri programı şunları içerir: iCoupler galvanik yalıtım teknolojileri, dijital izolatörler, isoPower teknolojisi, galvanik olarak izole edilmiş arayüzler (RS-485, CAN, USB, I2C, LVDS) ve daha fazlası. Web semineri, endüstriyel otomasyon ve tıbbi ekipman geliştiricilerinin ilgisini çekecektir.
________________________________________
Degson vidalı klemenslerin geniş ürün yelpazesi, 2,54 ila 15 mm arasında kablo aralıkları, bir ila üç katman sayısı ve 45°, 90°, 180° iletken bağlantı açıları ile çeşitli varyasyonlar içerir. Ek olarak, Degson, özelleştirilmiş renklerde oldukça geniş bir terminal vida bloğu yelpazesi sunar.
________________________________________ Murphy Yasası.
__________________
________________________________________ Murphy Yasası.
PRIST, ____
__ aralığını genişletiyor Murphy Yasası.
__________________
Kaynak
29 Eylül 2021 Perşembe
TL494 Akım Sınırlaması


ÖRNEK 3
Burada, bu şemada, transformatörün pigtailine bir polar kondansatör aracılığıyla pozitif bir voltaj verilir, 16. bacakta akım kaynağından veya transformatörün
çıkarılabilir bir bobininden +V olması çok önemlidir.
https://radiokot.ru/circuit/power/charger/40/


Somut rakamlarla şu şekilde çalışır:
- Yükte akım yoksa, R4'teki voltaj düşüşü sıfırdır. Bu, bölücünün 5V*R7/(R7+R5), yani yaklaşık 50mV, 16. bacakta, elbette 0V olacağı anlamına gelir
- Diyelim ki 2A'da bir akıma ne olacak? R4'te, R4*2A=12mV'luk bir voltaj düşüşü olacaktır. Bu voltaj, bölücünün çıkışına negatif polaritede R5 ve R7'den uygulanacaktır, yani PWM'nin 15. bacağında artık 50 mV değil, 50-12 = 38 mV olacaktır
- Yük akımında daha fazla artışla, R4'teki voltaj düşüşü de artacak ve sonuç olarak, R5 ve R7'deki bölücünün üst çıkışındaki negatif voltaj artacaktır. Belirli bir akımda -50mV'a ulaşacak ve orijinal 50mV rölantiyi tamamen telafi edecektir. Yani, PWM'nin 15. bacağındaki voltaj 0V'a eşit olacak ve yerde "oturan" 16. bacağındaki voltaja eşit olacaktır. Karşılaştırıcı çalışmaya başlayacak ve yük akımında daha fazla artış olmayacaktır.
Daha fazla hesaplama yok:
1. 15-14 (om) = 10000 om (14 (+5) ile 15 bacak arasındaki direnç) 2. 15-GND (om) = 3 om (15 bacak ile eksi arasındaki direnç) 3. 16-GND (om) = 0.2 om (16 bacak ile eksi arasındaki direnç) ————— 4. 15-GND (V) = +5(V) * 15-GND (om) / 15-14 (om) + 15-GND (om) = + 0.00149955 (V) 15. bacaktaki stres düşüşüdür. 6. 16 = 15 (A) Ters Kompresör Çalıştırma Koşulu = 15-GND (V) / 16-GND (om) = 0.007497751 (A) 15V = 16V için atlanması gereken amfiler ve çalışması için kesintilerdir.
ÖRNEK 4
R10 direncindeki voltajı bir op-amp ile ölçerek, çıkış akımı sınırlandırılabilir. İkinci giriş, bölücü R5 tarafından bir referans voltajı ile beslenir; R6'yı seçin. Görüyorsunuz, R10 ısınacak.

Tıbbi ürün TABAQUETTE:®
- Nikotin bağımlılığını azaltır
- Rahatsızlık duymadan sigarayı bırakmayı teşvik eder
- Kurs başına 1 paket
Kaynak
Akım dengeleyici olarak TL494
- Güç Amplifikatörleri
- Led
- Güç Kaynakları
- Yeni başlayan -lar
- Radyo Vericileri
- Çeşitli
- Onarım
- Sersemletici silahlar
- Bilgisayar
- Mikrodenetleyiciler
- Gelişme
- İncelemeler ve Testler
- Geri besleme
- Forum Güç Amplifikatörleri
- Sersemletici silahlar
- Swingers, Tesla bobinleri
- Güç Kaynakları
- Led
- Yeni başlayan -lar
- Hata
- Mikrodenetleyiciler
- ARDUINO Cihazları
- Programlama
- Radyo
- Sensörler ve MI
- SSS
- Güç Amplifikatörleri
- Led
- Güç Kaynakları
- Yeni başlayan -lar
- Radyo Vericileri
- Çeşitli
- Onarım
- Sersemletici silahlar
- Bilgisayar
- Mikrodenetleyiciler
- Gelişme
- İncelemeler ve Testler
- Geri besleme
- Güç Amplifikatörleri
TL494 üzerinde güçlü akım ve voltaj regülatörü
Bu stabilizatör iyi özelliklere sahiptir, düzgün akım ve voltaj regülasyonuna, iyi stabilizasyona sahiptir, kısa devreleri sorunsuz bir şekilde tolere eder, nispeten basittir ve büyük finansal maliyetler gerektirmez. Darbeli çalışma prensibi nedeniyle yüksek verimliliğe sahiptir, çıkış akımı 15 ampere kadar ulaşabilir, bu da akım ve voltaj regülasyonlu güçlü bir şarj cihazı ve güç kaynağı oluşturmanıza olanak tanır. İstenirse, çıkış akımı 20 amper veya daha fazlasına yükseltilebilir.
Bu tür cihazların internetinde, her birinin avantajları ve dezavantajları vardır, ancak çalışma prensibi aynıdır. Önerilen seçenek, basit ve yeterince güçlü bir dengeleyici oluşturma girişimidir.


Saha anahtarlarının kullanılması nedeniyle, kaynağın yük kapasitesini önemli ölçüde artırmak ve güç anahtarlarındaki ısınmayı azaltmak mümkün olmuştur. 4 ampere kadar çıkış akımı ile soğutuculara transistörlerin ve güç diyotlarının takılmasına gerek yoktur.
Devre üzerindeki bazı bileşenlerin derecelendirmeleri, kart üzerindeki derecelendirmelerden farklı olabilir, çünkü kart kendi ihtiyaçları için geliştirilmiştir.
Çıkış voltajı regülasyon aralığı 2 ila 28 volt arasındadır, benim durumumda maksimum voltaj 22 volttur, çünkü düşük voltajlı anahtarlar kullandım ve voltajı bu değerin üzerine çıkarmak riskliydi ve bu nedenle yaklaşık 30 voltluk bir giriş voltajı ile çıkışta kolayca 28 volta kadar çıkabilirsiniz. Çıkış akımı ayar aralığı, akım sensörünün direncine ve devrenin güç elemanlarına bağlı olarak 60mA ila 15A Amper arasındadır.
Cihaz kısa devrelerden korkmaz, sadece akım sınırlaması işe yarar.
TL494 PWM denetleyicisine dayalı bir kaynak monte edildi, çip çıkışı, güç anahtarlarını kontrol etmek için bir sürücü ile desteklendi.


Çıkışa takılan kapasitörlerin piline dikkatinizi çekmek istiyorum. Toplam kapasitansı 40 ila 50 μF olan, 3000-5000 volt düşük iç dirence sahip kapasitörler kullanılmalıdır.


Çıkıştaki yük direnci, çıkış kapasitörlerinin hızlı deşarjı için kullanılır, onsuz çıkıştaki ölçüm voltmetresi bir gecikmeyle çalışacaktır, çünkü çıkış voltajı düştüğünde, kapasitörlerin deşarj olması için zamana ihtiyacı vardır ve bu direnç onları hızlı bir şekilde boşaltacaktır. Devrenin girişine 24 volttan fazla bir voltaj uygulanırsa, bu direncin direnci yeniden hesaplanmalıdır. Direnç iki watt'tır, güç rezervi ile tasarlanmıştır, çalışma sırasında ısınabilir, bu normaldir.
Nasıl çalışır:
PWM kontrolörü, güç anahtarları için kontrol darbeleri üretir. Bir kontrol darbesinin varlığında, transistör ve gaz kelebeği aracılığıyla transistörün açık kanalından geçen güç kaynağı, depolama kondansatörüne gider. Gaz kelebeğinin, enerji birikimi ve kendi kendine indüksiyon ile karakterize edilen endüktif bir yük olduğunu unutmayın. Transistör kapandığında, Schottky diyot aracılığıyla gaz kelebeğinde depolanan yük, yüke güç sağlamaya devam edecektir. Bu durumda, diyot açılacaktır, çünkü gaz kelebeğinden gelen voltaj ters polariteye sahiptir. Bu işlem, PWM çipinin çalışma frekansına bağlı olarak saniyede on binlerce kez tekrarlanacaktır. Aslında, PWM kontrolörü her zaman çıkış kondansatöründeki voltajı izler.
Çıkış voltajı aşağıdaki gibi stabilize edilir. Çipin ilk hata amplifikatörünün (pim 1) ters çevirmeyen girişi, regülatörün çıkış voltajını alır, burada hata amplifikatörünün ters girişinde bulunan referans voltajı ile karşılaştırılır. Çıkış voltajı düştüğünde, pim 1'deki voltaj da azalacak ve referans voltajından düşükse, PWM kontrolörü darbe sürelerini artıracaktır, bu nedenle transistörler daha uzun süre açık kalacak ve gaz kelebeğine daha fazla akım pompalanacak ve çıkış voltajı referans voltajından büyükse, bunun tersi olacaktır - çip kontrol darbelerinin süresini azaltacaktır. Bu bölücü ile, hata amplifikatörünün evirmeyen girişindeki voltajı zorlayabilir, böylece regülatörün çıkış voltajını bir bütün olarak artırabilir veya azaltabilirsiniz. En doğru voltaj regülasyonu için, normal bir direnç kullanılabilmesine rağmen, bir ayar çok turlu direnç kullanılır.
Minimum çıkış voltajı, belirtilen bölücü tarafından ayarlanan yaklaşık 2 volttur, dilerseniz sizin için kabul edilebilir değerler elde etmek için dirençlerin direnci ile oynayabilirsiniz, minimum voltajın 1 voltun altına düşürülmesi tavsiye edilmez.
Yükün çektiği akımı izlemek için bir şönt takılmıştır. Akım sınırlama fonksiyonunu düzenlemek için, TL494 kontrolörünün PWM'sinin bir parçası olarak ikinci bir hata amplifikatörü kullanılır. Şönt üzerindeki voltaj düşüşü, ikinci hata amplifikatörünün evirmeyen girişine gider, tekrar referans olanla karşılaştırılır ve daha sonra voltaj stabilizasyonunda olduğu gibi tam olarak aynı şey olur. Çıkış akımı belirtilen direnç ile ayarlanabilir.
Önerilen Çalışma Parametreleri.
| Seçenekler | Min. | Max. | Birimler. İzm. |
| VCC Besleme Gerilimi | 7 | 40 | İçinde |
| VI Amplifikatör giriş voltajı | -0,3 | VCC – 2 | İçinde |
| VO Kollektör Voltajı | 40 | İçinde | |
| Kollektör akımı (her transistör) | 200 | anne | |
| Geri Besleme Akımı | 0,3 | anne | |
| fOSC Jeneratör Frekansı | 1 | 300 | Khz |
| CT Jeneratör Kondenser Kapasitesi | 0,47 | 10000 | Nf |
| RT Jeneratör Direnç Direnci | 1,8 | 500 | topak |
| TA Çalışma Sıcaklığı TL494C TL494I | 0 | 70 | °C |
| -40 | 85 | °C |
Başlıca özellikleri aşağıdaki gibidir;
Besleme gerilimi................................................................41V
Amplifier Giriş Voltajı.................................................... (Vcc+0.3)B
Kollektör Çıkış Voltajı ................................41V
Kollektör Çıkış Akımı................................................................... 250mA
Toplam Sürekli Dağıtma Gücü....1W
TL494'te Voltaj ve Akım Regülasyonlu Amatör Radyo PC UPS
Bu yazıda, bilgisayar anahtarlamalı güç kaynaklarını (bundan böyle UPS olarak anılacaktır) amatör radyo amaçlarına dönüştürmek için başka bir seçeneği paylaşmak istiyorum. Bu yüzden, İnternet'teki TL494 kontrol çipi ile bilgisayar UPS'lerinde birçok değişiklik yaptıktan sonra, onları inceledikten ve neredeyse iki düzine UPS üzerinde çalıştıktan sonra, az ya da çok evrensel bir şemaya geldim (Şekil 1). Devrenin özel bir özelliği voltaj ve akım stabilizasyonudur.
[20/05/2013] [+]
Ölçek dosyaları ve fotoğraflarla desteklenmiştir.
↑ LBP Kurulumu
LBP'nin montajı, kasaya bilgisayar PSU'sundan monte edilmiş ayrı üniteler şeklinde yapılır. Devrenin güç bileşenleri, yalıtım contaları ile metal muhafazanın duvarlarından birine sabitlenmiş bir soğutma alüminyum plakasına monte edilir. Güç elemanlarının rijit terminalleri, üzerine monte edilmiş LBP kontrol devresi ile küçük bir delikli devre tahtasını tutan yeterince güçlü bir yapı oluşturur.
ET, kasanın aynı duvarına monte edilir ve alüminyum kutusunun duvarları ile toplam soğutma alanını arttırır (her ihtimale karşı). İşaretçi göstergeleri temelinde yapılan kontroller, çıkış soketleri ve gösterge sayaçları, kulübenin nerede ve ne olduğunu anlayabileceğiniz bir getinax paneline monte edilmiştir.... "Ampermetre" başka amaçlar için önceden kalibre edilmiştir ve ölçek çözünürlüğü gerçekte olduğundan iki kat daha yüksektir. Tüm okumaları 2'ye bölmeniz gerekir, bu da bir bilgisayarınız ve hesap makineniz varsa zor değildir.
Satın alınan ayar düğmelerinin yanı sıra, LBP'nin tasarımında ve tüm el sanatlarımın tasarımında olağanüstü bir şey yok, ancak bu formda bile güç kaynağı neredeyse her gün bana yardımcı oluyor.
↑ Değişikliklerin şeması ve açıklaması
PWM kontrol regülatörü D1, bir TL494 yongası kullanır. Bir dizi yabancı şirket tarafından farklı isimler altında üretilmektedir. Örneğin, IR3M02 (SHARP, Japonya), μA494 (FAIRCHILD, ABD), KA7500 (SAMSUNG, Kore), MB3759 (FUJITSU, Japonya), vb.
Yükseltmeden önce, UPS'in performansını kontrol etmeniz gerekir, aksi takdirde bundan iyi bir şey çıkmaz.
115/230V anahtarını ve kabloları bağlamak için yuvaları çıkarın. Üst soketin yerine, kaset kaydedicilerden 1 - 150 μA'da bir mikroampermetre RA200 takın, yerel ölçek kaldırılır, bunun yerine FrontDesigner programı kullanılarak yapılan ev yapımı bir ölçek kurulur, ölçek dosyaları eklenir.
Alt soketin yerini kalay ile örtün ve R4 ve R10 dirençleri için delikler açın. Kasanın arka paneline Kl1 ve Kl2 terminallerini takın. UPS panosunda GND ve +12V veri yollarından gelen kabloları bırakıyoruz, Kl1 ve Kl2 terminallerine lehimliyoruz. PS-ON kablosunu (varsa) gövdeye (GND) bağlayın.
Metal bir kesici ile DA1 yongasının 2, 3, 4, 13, 14, 15, 16, 1 numaralı pinlerine giden UPS devre kartındaki izleri kesin ve parçaları şemaya göre lehimleyin (Şekil 1).
+12V veri yolundaki tüm elektrolitik kapasitörler 25 voltluk kapasitörlerle değiştirilir. OEM M1 fanı, DA2 voltaj dengeleyici aracılığıyla bağlanır. Kurulum sırasında, ünitenin çalışması sırasında R12 ve R13 dirençlerinin ısındığı, fana daha yakın yerleştirilmesi gerektiği de dikkate alınmalıdır.
Düzgün bir şekilde monte edilmiş, hatasız, cihaz hemen başlar. Direnç R10'un direncini değiştirirken, çıkış voltajı regülasyonunun sınırlarını yaklaşık 3 – 6 ila 18 – 25 V arasında kontrol edin (belirli örneğe bağlı olarak). R10 ile seri olarak sabit bir direnç seçin, üst ayar sınırını ihtiyacımız olan seviyede sınırlayın (diyelim ki 14 V). Yükü (2 – 3 ohm dirençli) terminallere bağlayın ve direnç R4'ün direncini değiştirin ve yükteki akımı ayarlayın.
UPS etiketinde +12 V 8 A yazıyorsa, 15 Amper'i ondan çıkarmaya çalışmamalısınız.
AHD'nin nabız varyantının özellikleri
Analog elektronik yükler kesinlikle iyidir ve güç cihazlarının kurulumunda AHD kullananların çoğu avantajlarını takdir etmiştir. Anahtarlama EW'lerinin kendi lezzetleri vardır, bu da güç kaynağının çalışmasını, örneğin dijital cihazların çalışması gibi yükün darbeli doğası altında değerlendirmeyi mümkün kılar. Güçlü amplifikatörlerin ayrıca güç kaynağı cihazları üzerinde karakteristik bir etkisi vardır, bu nedenle belirli bir amplifikatör için tasarlanmış ve üretilmiş bir güç kaynağının belirli bir set yük modeli altında nasıl davranacağını bilmek iyi olacaktır.
Onarılan güç kaynaklarını teşhis ederken, anahtarlamalı bir EW kullanmanın etkisi de belirgindir. Örneğin, AH darbesi yardımıyla, modern bir bilgisayar PSU'sunun arızası bulundu. Bu 850 watt'lık PSU'nun bildirilen arızası şu şekildeydi: Bilgisayar, kapatma sırasında tüketilen güçten bağımsız olarak, herhangi bir uygulamayla çalışırken herhangi bir zamanda rastgele kapandı. Normal bir yük için test edildiğinde (+3V, +5V'luk bir grup güçlü direnç ve +12V'luk halojen ampuller), bu PSU, yük gücünün beyan edilen gücünün 2 / 3'ü olmasına rağmen birkaç saat boyunca bir patlama ile çalıştı. Arıza, darbe AHD'si +3V kanalına bağlandığında kendini gösterdi ve ampermetre iğnesi 1A bölümüne ulaşır ulaşmaz PSU kapanmaya başladı. Aynı zamanda, diğer pozitif voltaj kanallarının her birindeki yük akımları 3A'yı geçmedi. Bu makalenin konusu olan darbeli EN (10A) örneği için kabul edilebilir.
























