Перейти к содержанию
Reklam (i)

TL494'te 494 şema


Borodach Belediyesi
Paylaş

Рекомендуемые сообщения

Her neyse, konuya bu çiple başlayacağım.

Belki 500 farklı şema bulamayacağız ama tek bir yere koymaktan zarar gelmez diye düşünüyorum.

Radyo dergilerinden birinde bu çipin bir açıklamasıyla başlayacağım.

6444-0-47849200-1423995362_thumb.gif

6444-0-23686400-1423995386_thumb.gif

6444-0-33574700-1423995405_thumb.gif

6444-0-15839500-1423995431_thumb.gif

=============================================================

Ve işte PSU ATC'yi bir laboratuvar PSU'suna dönüştürmek için başarılı planlardan biri.

6444-0-80735100-1423995532_thumb.gif

TL494 veri sayfası: TL494.pdf

494 - http://vprl.ru/publ/tekhnologii/nachinajushhim/tl494_chto_ehto_za_zver_takoj/9-1-0-151 nedir

 

 

Ссылка на комментарий
Поделиться на другие сайты

Bu m/şemanın geliştirilmesinin klonlarının ve varyantlarının varlığını hemen not etmek isterim.

1) Tam olarak aynı pin-to-pin kapağa sahip tam Koreli muadili - KA7500.

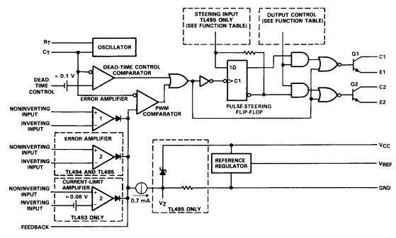
2) TL493 ve TL495 hemen hemen aynıdır (üçü de aynı veri sayfasında verilmiştir), ancak aynı pin-to-pin tabanına sahip TL493'te, hata amplifikatörlerinden biri, ters çevirme girişinin ek olarak 0,08 V artıya kaydırıldığı bir akım sınırlayıcı ile değiştirilir. Ancak TL495, 18 uçlu bir pakette üretilmiştir ve yüksek voltajlı uygulamalar (39 V'tan fazla) için bir çip üzerinde 40 voltluk bir zener diyot ve ayrıca ek Çıkış Direksiyon Kontrolü içerir.

24063-0-10035500-1423998715 sonrası.gif

3) TL594, TL595 (yine aynı veri sayfasında yer almaktadır) TL494 ve TL495'in geliştirilmiş versiyonlarıdır. Bunlardan ilki, tam olarak aynı pin-to-pin tabanına sahip TL494'ün geliştirilmesidir, ayrıca bir düşük voltaj koruma ünitesi (Düşük Voltaj Kilidi) içerir. İkincisi, TL495'e benzer, 18 uçlu bir pakette yapılır, yüksek voltajlı uygulamalar (40 V'tan fazla) için tasarlanmıştır ve Çıkış Direksiyon Kontrolü içerir.

4) TL598, bu kontrolörün (TL594) daha da geliştirilmiş halidir. 16 uçlu bir pakette yapılır, ancak kapak artık çakışmaz, çünkü çıkışlar itme-çekmedir ve alan etkili transistörlerin doğrudan kontrolü için "keskinleştirilmiştir".

post-24063-0-88268500-1423998405_thumb.png

Sorarlarsa reddetmeyin. Sormazlarsa, kendinizi empoze etmeyin!

Sadelik hırsızlıktan daha kötüdür.

Ссылка на комментарий
Поделиться на другие сайты

Parametreler onaylandı mı? EVE Enerji Pillerinin Test Edilmesi Tip 18650

Belirli bir üreticinin ürünlerini seçerken, ürünlerin güvenilirliğinden emin olmak önemlidir. Resmi bir distribütör olarak Compel, popüler 18650 tipi de dahil olmak üzere dünya lideri EVE Energy'den çeşitli güvenilir lityum akümülatörler ve piller sunar.

Bu tip pillerin seçimine yardımcı olmak için, optimum teknik parametreleri ve kabul edilebilir bir fiyatı birleştirerek, Compel mühendisi kendi testini yaptı. Tip 18650 piller, farklı kapasitelere sahip mevcut iki elektrokimyasal sistem (ICR ve INR) kullanılarak üretilir. Daha fazla oku>>

Reklam: JSC COMPEL, TIN: 7713005406, OGRN: 1027700032161

Compel'de dünya lideri EVE'den lityum piller ve akümülatörler

Dünyanın 1 numaralı kimyasal güç kaynağı (HIT) markası olan EVE Energy'nin resmi distribütörü olan Compel, EVE ürünlerini hem stoktan hem de sipariş üzerine sunmaktadır. EVE, 20 yılı aşkın bir süredir Avrupa, Amerika ve Güneydoğu Asya'da tanınmış bir şirkettir. Son zamanlarda, EVE, BMW'nin "yeni sınıf" elektrikli modelleri için yeni yuvarlak formatlı pil hücrelerinin tedarikçisi olarak duyuruldu.

EVE ürünleri, evselden endüstriye kadar çok çeşitli uygulamalar için tasarlanmıştır. Daha fazla oku>>

Reklam: JSC COMPEL, TIN: 7713005406, OGRN: 1027700032161

"5 kopek" ile katkıda bulunacağım.

Çıkış voltajı ve limit akım ayarlı güç kaynağı için TL494 kablo demeti.

Borodach, şema ilk gönderinizdeki şemaya benziyor, ancak burada neyin neyden sorumlu olduğunu belirleme konusunda "aptallar" için açıklamalar var, belki birileri bunu yararlı bulur.

163161-0-43600800-1424275029_thumb.jpg

Ссылка на комментарий
Поделиться на другие сайты

  • 4 hafta sonra...
  • 3 недели спустя...
  • 1 месяц спустя...

Из статьи у Радиокотофф.

Исследование первое: на готовом ШИМ регуляторе.

На первый взгляд самой привлекательной и простой схемой, найденной в даташитах и интернете, показалась схема на основе готового PULSE WIDTH MODULATION контроллера типа TL494 и её аналогах КА7500. TL 494 и ее последующие версии - наиболее часто применяемая микросхема для построения двухтактных преобразователей питания.

Но на деле это решение подходит под наши задачи только на 1/10 решения и её нельзя использовать на частотах более 100 кГц - в однотактном режиме и до 50 кГц - в двухтактном режиме. Почему? Хотя по даташиту она может использоваться и до 300кГц, мне не понравилось, как она себя ведет на частотах выше 100 кГц.

Что гласит даташит:

Допустимы рабочие частоты от 1 до 300 кГц, рекомендованный диапазон Rt = 1...500кОм, Ct=470пФ...10мкФ. При этом типовой температурный дрейф частоты без учета дрейфа навесных компонентов +/-3%, а уход частоты в зависимости от напряжения питания - в пределах 0.1% во всем допустимом диапазоне. Да только дело то не в уходе частоты, а в непостоянстве регулирования коэффициента заполнения в зависимости от частоты.

Я попробовал испытать её возможности, и хотел перекрыть нужный мне диапазон в 2 МГц, но на частоте выше 1 МГц она нормально так и не запустилась. Пришлось пока ограничиться только 1 МГц. Сделал пять диапазонов регулирования частоты, поставил стабилизатор напряжения на 12 вольт по питанию с блокировочными конденсаторами, чтобы не нарушалась чистота эксперимента и начал испытание.

10.gif

Результаты проведенного испытания возможностей TL494:

Данная микросхема для моего требования к генератору не подходит, и никакие средства и ухищрения разогнать её на большую частоту так ни к чему и не привели. Предел мечтаний с ней это 100 кГц (с большой натяжкой 150 кГц). На более высокой частоте даёт о себе знать очень уж медленный компаратор, использующийся в схеме кристалла. Также мешает повышению частоты и встроенная коррекция. Читаем из даташита особенности данной микросхемы:

Для стабильной работы триггера - время переключения цифровой части TL494 составляет 200 нс. На тактовых частотах до 150 кГц при нулевом управляющем напряжении фаза покоя = 3% периода (эквивалентное смещение управляющего сигнала 100..120 мВ), на больших частотах встроенная коррекция расширяет фазу покоя до 200..300 нс. Так как в ней очень медленные усилители ошибки (фактически, операционные усилители с Ку = 70..95 дБ по постоянному напряжению, Ку = 1 на 300 кГц), я их не использую в схеме испытания вообще, и они заблокированы. Эти усилители не предназначены для работы в пределах одного такта рабочей частоты. При задержке распространения сигнала внутри усилителя в 400 нс они для этого слишком медленные, да и логика управления триггером не позволяет (возникали бы побочные импульсы на выходе). В реальных схемах преобразователей напряжения частота среза цепи ОС выбирается порядка 2 - 10кГц.

Замечания по работе микросхемы 494 на повышенной частоте, которые меня не устраивают:

1. Встроенный генератор пилообразного напряжения на большое время замыкает конденсатор, вследствие этого перед новым циклом заряда появляется площадка с нулевым потенциалом.


Осциллограммы работы генератора на разных частотах:

...

http://radiokot.ru/c...tal/measure/55/

 

 

Ссылка на комментарий
Поделиться на другие сайты

Я тоже добавлю от себя. Большое значение с точки зрения КПД и надёжности имеет узел для согласования выхода TL494 с управляемыми ею ключами - драйвер. Привожу схему на p-MOS , n-MOS и биполярниках.

В схеме с p-MOS имеется стабилизатор отрицательного напряжения питания затвора и мощный эмиттерный повторитель. Датчик тока - в плюсовой цепи.

В схеме с n-MOS - бутстрепная схема, позволяющая получить правильное соотношение времени нарастания и спада управляющего импульса на затворах. Дополнительный инвертирующий каскад с отрицательным смещением обеспечивает сдвиг уровня и повышенное скорость нарастания/спада на уровне хороших драйверов. Напряжение на затворах имеет стабильную амплитуду во всех случаях (кроме, пожалуй, работы на ХХ, когда импульсы укорачиваются до предела). Датчик тока - в плюсовой цепи.

Двухфазная схема на биполярных транзисторах - очень напоминает решение AT-блока питания ПК, со всеми вытекающими отсюда плюсами. Управляющий трансформатор отличается только наличием второй, намотанной в противофазе к имеющейся, токовой обмотки. Схема позволяет использовать по-максимуму старые БТ типа КТ908 и т.п., на схеме показан MJE13009 - такой высоковольтный не нужен конечно (просто лучше модели не подобрал). Двухфазная схема отличается вдвое сниженным током пульсаций через входные электролиты по сравнению с однофазными, и меньшими пульсациями выходного напряжения. Датчик тока - в плюсовой цепи.

Драйвера всех схем довольно экономичные.

post-190902-0-35010300-1431710841_thumb.gif

post-190902-0-14248700-1431710843_thumb.gif

post-190902-0-48485300-1431710845_thumb.gif

Ссылка на комментарий
Поделиться на другие сайты

  • 3 недели спустя...

Привет на форуме. У меня вопрос не знаю в тему или нет уж извините. От каких деталей обвязки TL494 зависит крутизна переднего фронта выходных импульсов по 9 и 10 ноге микросхемы?

Не все золото то что блестит.

"...лучше уж никак чем как попало..."

Ссылка на комментарий
Поделиться на другие сайты

Я немножко поправлю. Есть некоторые даташитовские временные параметры, которые относятся к конкретной конфигурации выходных каскадов. Если у Вас ёмкостная нагрузка (полевик) то спад/нарастание будет затягиваться. В исходном варианте фронт/спад - медленные 100нс/40нс (25нс). Если применять эмиттерные повторители на выходе, то эти характеристики не удастся улучшить потому, что каскад с ОК обладает единичным усилением по напряжению, т.е., в лучшем случае, тупо его повторяет, разгружая выход 494. Вот в этой схеме http://forum.cxem.ne...ttach_id=349291

приняты меры, значительно улучшающие фронт/спад. Это получено за счёт удачного сочетания нескольких факторов: выход 494 включен в режиме ОЭ, имеет минимальное время спада. Каскад ОЭ на маломощном BC546 имеет значительное усиление по напряжению. Он не только инвертирует сигнал - за счёт стабилитрона в базовой цепи на базу подаётся отрицательное смещение -3В, которое запирает BC546 с максимально возможной скоростью (лучше точно не получить!). Накопленный цепью базы BC546 заряд вытягивается выходом TL494 в виде заметных пичков 25..30мА. Открывание же BC546 не представляет проблемы и происходит достаточно быстро. Выход каскада ОЭ BC546 - маломощный, нагружен на резистор 1,5кОм. На выходе без нагрузки получаются импульсы с фронтами по 30нс. Для управления мощными полевиками с большими ёмкостями Cgs нужен мощный буфер, он собран на двойном комплиментарном каскаде с общим коллектором (эмиттерные повторители). Этот повторитель даёт импульсный ток зарядки затвора IRF3205 +2/-3,5А в импульсе, фронт/спад - 40/20нс. Такое соотношение времени нарастания/спада сделано специально, и ему соответствует схемотехника драйвера. Нужно это для с одной стороны, максимального снижения динамических потерь, которые тем больше, чем дольше ключи находятся в промежуточном состоянии (читай - усилительный режим). Но чрезмерное увеличение скорости открывания, оказывается, не любят диоды с большими барьерными ёмкостями (800-2000пФ), которые как раз начинают перезаряжаться с напряжения -0,45В до -24В. При этом возникает большой бросок тока - через диод Шоттки и ключ. Это не есть хорошо для их кристаллов. Поэтому надо снизить скорость нарастания этого тока - поставить ферритовую бусину последовательно диоду (не пробовал, но видел такое), или немного замедлить фронт, увеличив номинал резистора (1,5кОм на схеме).

post-190902-0-17922300-1433104573_thumb.gif

Ссылка на комментарий
Поделиться на другие сайты

Присоединяйтесь к обсуждению

Вы можете написать сейчас и зарегистрироваться позже. Если у вас есть аккаунт, авторизуйтесь, чтобы опубликовать от имени своего аккаунта.
Примечание: Ваш пост будет проверен модератором, прежде чем станет видимым.

Гость
Unfortunately, your content contains terms that we do not allow. Please edit your content to remove the highlighted words below.
Ответить в этой теме...

×   Вставлено с форматированием.   Восстановить форматирование

  Разрешено использовать не более 75 эмодзи.

×   Ваша ссылка была автоматически встроена.   Отображать как обычную ссылку

×   Ваш предыдущий контент был восстановлен.   Очистить редактор

×   Вы не можете вставлять изображения напрямую. Загружайте или вставляйте изображения по ссылке.

  • Последние посетители   1 пользователь онлайн


×
×
  • Создать...
Kaydet