Перейти к содержанию
Reklam (i)

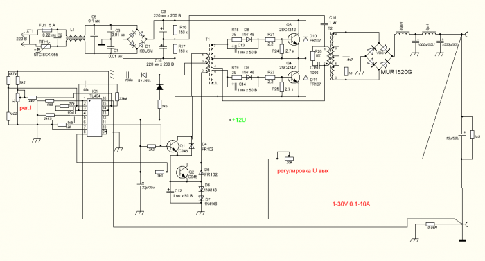
ATX 1-30V 0.1-10A'dan Laboratuvar PSU'su


Рекомендуемые сообщения

Bilgisayardaki dosyaları sıralıyordum ve dönüştürülmüş bir ATC biriminin şemasına rastladım, bu şemayı uzun süre bir araya getirecektim ama zamanla unuttum ve şimdi bilenlere sormak istiyorum. Belki birisi bu cihazı monte etti? Merakımdan sormuyorum ama bu diyagramı bir araya getirmek istiyorum. Forumlarda gördüm, birçok kişi bu şemayı soruyor ama cevap yok.

84154-0-41592600-1458394618_thumb.jpg

Ссылка на комментарий
Поделиться на другие сайты

Parametreler onaylandı mı? EVE Enerji Pillerinin Test Edilmesi Tip 18650

Belirli bir üreticinin ürünlerini seçerken, ürünlerin güvenilirliğinden emin olmak önemlidir. Resmi bir distribütör olarak Compel, popüler 18650 tipi de dahil olmak üzere dünya lideri EVE Energy'den çeşitli güvenilir lityum akümülatörler ve piller sunar.

Bu tip pillerin seçimine yardımcı olmak için, optimum teknik parametreleri ve kabul edilebilir bir fiyatı birleştirerek, Compel mühendisi kendi testini yaptı. Tip 18650 piller, farklı kapasitelere sahip mevcut iki elektrokimyasal sistem (ICR ve INR) kullanılarak üretilir. Daha fazla oku>>

Reklam: JSC COMPEL, TIN: 7713005406, OGRN: 1027700032161

  19-03-2016 saat 15:37'de Demo65 dedi ki:

Dosyaları sıralıyordum.. bir diyagrama rastladım.. Uzun zamandır toplamak istiyordum. ama zamanla unuttum ve şimdi .. Merakımdan sormuyorum ama toplamak istiyorum.

Peki, bir araya gelme arzusu bilinçli bir ihtiyacın sonucu olarak değil, bilgisayarın içeriğini yanlışlıkla sökme sürecinde yanlışlıkla bir dosya görme sürecinde ortaya çıkarsa size kim inanır :)

Genelde.. Bu şema, düzenlenmiş bir güç kaynağı talebine cevap olarak herkes tarafından sunulmaktadır. Ve muhtemelen bu yüzden web'de var gibi görünüyor :)

Dahası, bunu sunanlar, ağ translarında kendi doğrusal ayarlanabilir PSU'larını yaparlar. Neden böyle olsun ki..? :)

Yani bu konuda. Çok fazla tavsiye göreceksiniz, ancak bu şemayı donanımda somutlaştıran tek bir canlı kullanıcı göremezsiniz :)

Kahretsin, bir hata yaptım. Pardon.

İkinci yazıdan ibnenin toplandığı ortaya çıktı. Ve muhtemelen bu bloğu açık bir biçimde gösterebilecek.

Ссылка на комментарий
Поделиться на другие сайты

Compel'de dünya lideri EVE'den lityum piller ve akümülatörler

Dünyanın 1 numaralı kimyasal güç kaynağı (HIT) markası olan EVE Energy'nin resmi distribütörü olan Compel, EVE ürünlerini hem stoktan hem de sipariş üzerine sunmaktadır. EVE, 20 yılı aşkın bir süredir Avrupa, Amerika ve Güneydoğu Asya'da tanınmış bir şirkettir. Son zamanlarda, EVE, BMW'nin "yeni sınıf" elektrikli modelleri için yeni yuvarlak formatlı pil hücrelerinin tedarikçisi olarak duyuruldu.

EVE ürünleri, evselden endüstriye kadar çok çeşitli uygulamalar için tasarlanmıştır. Daha fazla oku>>

Reklam: JSC COMPEL, TIN: 7713005406, OGRN: 1027700032161

  19.03.2016 saat 16:20'de Fagotto şunları söyledi:

Pekala, şimdi BP'yi sökmek için acele ettim!

Ne.. Kapağı çıkarın ve hepsi bu. Bir erkeğin bir göz atması yeterlidir, sakinleşecek, güven dolacak ve perçinlemeye başlayacaktır. Kurulum şemasını öğrenir.. Böyle bir zil ve ıslıkta ustalaşacaksanız acemi değil.

Ссылка на комментарий
Поделиться на другие сайты

  19.03.2016 saat 17:39'da KRAB dedi ki:

Konuyu yalar mısın?! Ah, Starball?!

Daha kalın hale getirmek için seninkiyle karıştıracağım :)

Onları bana değil, yazara gösteriyorsun. Kendim yapsaydım. Belki yazar anlaşılmaz bir şey soracaktır. Tasarımcının elinden, tüm öneriler daha doğru algılanır.

Ссылка на комментарий
Поделиться на другие сайты

Başlangıçta Falconista'nın malzemelerini kullandım, yani diyagramını aldım ve bir parçayı yeniden çizdim, sanırım gücenmeyecek. Dahası, bir şekilde bu şemaya "alıştım", onu kullanarak bir sürü şarj cihazı topladım. Her şeyi yeniden çizemeyecek kadar tembelim.

84154-0-00520000-1458408725_thumb.png

Ссылка на комментарий
Поделиться на другие сайты

  • 2 ay sonra...

Hoş geldin! BP'yi ilk gönderideki şemaya göre yeniden yaptım (http://forum.cxem.net/index.php?showtopic=161308entry2367456). Her şey çalışıyor, ayarlanabilir, ancak yalnızca gaz kelebeği tıslıyor.

Tankları ve dirençleri 2. ve 15. ayaklardan 3. ayaklara aldım, bobinleri değiştirdim (L1 - 17μH, L2 - 6μH) - sonuç yok.

Bu şemada bu tıslamayı nasıl yeneceğimi söyleyebilir misin? LÜTFEN

Ссылка на комментарий
Поделиться на другие сайты

  • 2 ay sonra...

Çizim hakkında

http://forum.cxem.net/index.php?app=core&module=attach&section=attach&attach_rel_module=post&attach_id=408979

Çok fazla konuşma yapıldı, ama kimse bu planı yapmadı, çünkü kimse mühür dosyasını göndermedi ve bir mühür olmadan bir plan yapamazsınız...

168978-0-02109300-1471928334_thumb.jpg

Ссылка на комментарий
Поделиться на другие сайты

  • 2 ay sonra...
  23.08.2016 saat 07:58'de ua3mse dedi ki:

Çok fazla konuşma yapıldı, ama kimse bu planı yapmadı, çünkü kimse mühür dosyasını göndermedi ve bir mühür olmadan bir plan yapamazsınız...

Peki, neden yapmadın? Yaptım. Bu şemaya göre. Ve neden bir tabela var? İşe yarıyor. "PSU'yu Ka7500'e (tl494) dönüştürmek için yardıma ihtiyacınız var" başlığına bakın.

İşte görünüm ve bağırsakların resimleri. Değişikliği açıklayan bir makale var. Yani birkaç makale.

Görünüm.jpg

Bağırsaklar.jpg

1 tarihinde amator20 tarafından değiştirildi
Ссылка на комментарий
Поделиться на другие сайты

  23.08.2016 saat 07:58'de ua3mse dedi ki:

Çok fazla konuşma yapıldı, ama kimse bu planı yapmadı, çünkü kimse mühür dosyasını göndermedi ve bir mühür olmadan bir plan yapamazsınız...

İşaretlerin Tanrılar tarafından çizildiğini düşünürdünüz.

Ссылка на комментарий
Поделиться на другие сайты

  • 2 yıl sonra...

Sohbete katılın

Şimdi yazabilir ve daha sonra kaydolabilirsiniz. Bir hesabınız varsa, hesabınız adına gönderi yayınlamak için giriş yapın.
Not: Gönderiniz görünür hale gelmeden önce bir moderatör tarafından incelenir.

Misafir
Unfortunately, your content contains terms that we do not allow. Please edit your content to remove the highlighted words below.
Bu başlıkta yanıtlayın...

×   Вставлено с форматированием.   Восстановить форматирование

  Разрешено использовать не более 75 эмодзи.

×   Ваша ссылка была автоматически встроена.   Отображать как обычную ссылку

×   Ваш предыдущий контент был восстановлен.   Очистить редактор

×   Вы не можете вставлять изображения напрямую. Загружайте или вставляйте изображения по ссылке.

  • Последние посетители   0 пользователей онлайн

    • Ни одного зарегистрированного пользователя не просматривает данную страницу
×
×
  • Создать...
Kaydet