Amplifikatör D sınıfı, bence, en iyi güç ve maliyet oranı. Bu sınıftaki amplifikatör çok yüksek bir verimliliğe sahiptir ve AB sınıfları için tipik olarak büyük radyatörler gerektirmez. Bu sayede, bu teknolojiye amplifikatörleri güçten fazla bir şekilde monte edebilir ve ısı dağılımı ve çok sayıda soğutucuya sahip büyük ağır radyatörlerin satın alınması konusunda endişelenmeyin.
Sonuç, büyük çıkış gücüne ve düşük maliyete sahip küçük bir kompakt amplifikatördür.
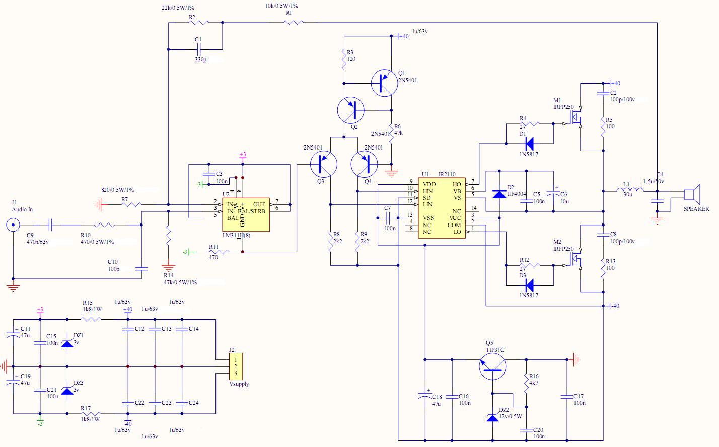
Aşağıda, amplifikatörün kendisinin bir diyagramıdır, prensip olarak, devre hiçbir açıklama gerektirmez, yeni başlayan bir radyo amatör için bile her şey basit ve açıktır.
Birkaç yedek parçaya sahip çok fazla 1250W'ınız varsa ve 25 ila 1250 W arasında bir amplifikatör yapılabilirse, tüm bu veriler Tabloda gösterilir, buna göre herhangi bir güç için bir amplifikatör monte edebilirsiniz.
Elemanların yan tarafından yazdırma
Rayların yan tarafından yazdırma







Onu alan insanlar var mı? Birisi ölçüm yaptı mı?
Genel olarak ne tür yorumlar?
Yalnızca multisim'de toplanır
Смотри форум http://soundbass.if.ua/forum/viewtopic.php?f=2&t=40&sid=00610dbbd207470e4d407cda05d9abbe
там обсуждался этот усилитель 8)
Да, обсуждался, но так его никто еще пока не и собрал 🙁
Хотелось бы узнать хотя бы THD и частоту ШИМ.
А также отзывы об использовании его на широкополосную акустику =)
Я собирал, всё отлично работает, сначало были проблемы с дроселем грелся как утюг, но потом проблему решил другим феритом я взял ETD29 намотал 11 витков проводом 0.8 в 4 раза сложеным как раз получилось 30мкГн! Работал часа 3 транзистор и дросель были градусов 35-38
Привет! Все работает, мотал дроссель и на ETD29, дроссель холодный, а вот транзисторы греются. Прошу сообщить какой зазор был в сердечнике дросселя?
у нас в абакане не дастать такой драйвер. Где ты их доставал и сколько они стоят? и пойдет ли эта схема к автомобильному преобразователю напряжения. у меня этот преобразователь раскачивал STK4231
Я тоже собирал, схема рабочая, низкие идут очень мягко.
есть какие либо советы по сборке ? хочу воплотить данную схему )
Привет! Эту схему удобнее собирать на чуть увеличенной печатной плате, чтобы уместился дроссель (хотя бы для 100 ватт мощности). Выходная емкость (при наладке обычно тоже увеличивается в 2-3 раза).
Kurbağa mührü boğar mı?
Işık, vb !!!
Nazikçe toplananlar, bize nasıl inşa ettiğini, kalite, güç ve nüanslarla anlattılar. Topladım ama başlamadım. Hesaplama 4. haftada 400W için yapıldı.
D sınıfı gibi garip ve güç verimliliği çok düşük, B sınıfı ile karşılaştırılabilir ... biri sorar - anlamı o zaman ... anlamıyorum
Gaz kelebeği parametreleri neden gösterilmiyor, halka tipi, manyetik geçirgenlik, dönüş sayısı, tel çapı? ...
Devre multisim'de çalışmıyor! Kim isterse atabilirim